المپدیا

دانش‌نامه‌ی المپیاد کامپیوتر ایران

ابزار کاربر

ابزار سایت


سوالات المپیاد:مرحله ی اول:دوره ی ۷:سوال ۴۳

سوال ۴۳

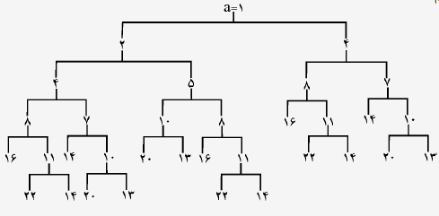
دو ماشین در اختیار داریم که هر یک٬ یک کارت را که بر روی آن یک عدد مثل $a$ نوشته شده است٬ به عنوان ورودی دریافت می‌کند و یکی از آن‌ها یک کارت که بر روی آن عدد $a+3$ نوشته شده است و دیگری یک کارت که بر روی آن عدد $2a$ نوشته شده است را تولید می‌کند.

در ابتدا یک کارت که بر روی آن عدد ۱ نوشته شده است در اختیار داریم آیا می‌توان با استفاده از این ماشین‌ها یک کارت ایجاد کرد که بر روی آن عدد ۱۲ نوشته شده باشد؟

پاسخ

نمودار زیر را به ازای $a=1$ رسم می‌کنیم هرکجا خروجی بزرگ‌تر از ۱۲ شد آن ‌شاخه را ادامه نمی‌دهیم:


ابزار صفحه